一、公司簡介
中建(天津)軌道交通投資發展有限公司是一家負責天津地鐵7號線一期工程PPP項目投資、建設、運營管理的企業,成立于2019年8月21日,注冊地位于天津市西青區,注冊資本金50億元,經營包括軌道交通工程項目投資、設計、建設、運營管理、維護;城市軌道交通服務;地鐵客運服務;運營服務管理;地鐵運營設備維修及服務;城市軌道交通技術開發、技術轉讓、技術咨詢等。
天津地鐵7號線一期工程,線路南起西青區賽達路站,北至河北區喜峰道站,共設21座車站,沿線經過西青區、河西區、南開區、和平區、紅橋區、河北區,線路長度約26.53km,是中心城區南北向骨干線路,是天津未來的核心線路之一。
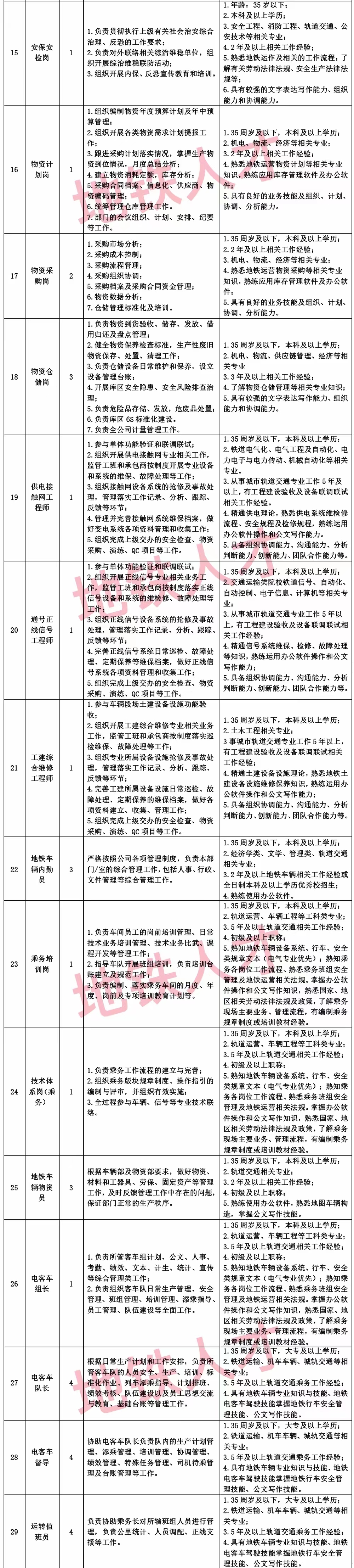
二、招聘崗位


三、報名方式
報名時間:自公告之日起至2024年6月16日。
簡歷投遞方式:應聘人員下載填寫附件《應聘簡歷表》(https://share.weiyun.com/sNvMvR5M),同時將身份證、畢業證(學信網學歷證明)、學位證、職稱證等相關資料掃描為電子版,并匯總編制為一個pdf格式文件,發送至電子郵箱zjtjgdjt_hrzp@163.com;郵件名稱請按“應聘崗位+姓名+手機號碼”格式命名。
四、其他注意事項
1、資格審查貫穿整個招聘過程,應聘人員對本人填報信息、提供資料的真實、準確性負責,凡不符合招聘條件弄虛作假者,一經查實,取消應聘資格,應聘人員個人資料僅用于此次招聘,不公開、不退還。
2、應聘人員須在本次招聘期間保持本人手機暢通,公司將以電話或短信方式通知參加面試的人員。凡因應聘人員通信不暢或未在通知規定時間內回復的,視為本人自動放棄,公司不承擔責任。
3.條件特別優秀的年齡可適當放寬。
4.根據崗位需求變化及報名情況,我公司有權調整或終止個別崗位的招聘。
5.公司未授權委托任何招聘機構,不收取應聘人員任何費用。
6.請認真閱讀“聲明”內容。
7.聯系方式:李女士 022-81370911
《應聘簡歷表》下載鏈接:https://pan.baidu.com/s/1i19HrSWMuOuiyQPMDwKtrQ?pwd=4taq
提取碼:4taq